温州新禾工程检测有限公司
首页
关于新禾
项目公示
新闻动态
服务内容
工程案例
联系我们
新闻资讯
全部
公司新闻
行业新闻
项目公示
您现在的位置:首页 / 项目公示 / 温州市胜帆鞋材有限公司工作场所职业病危害因素检测报告
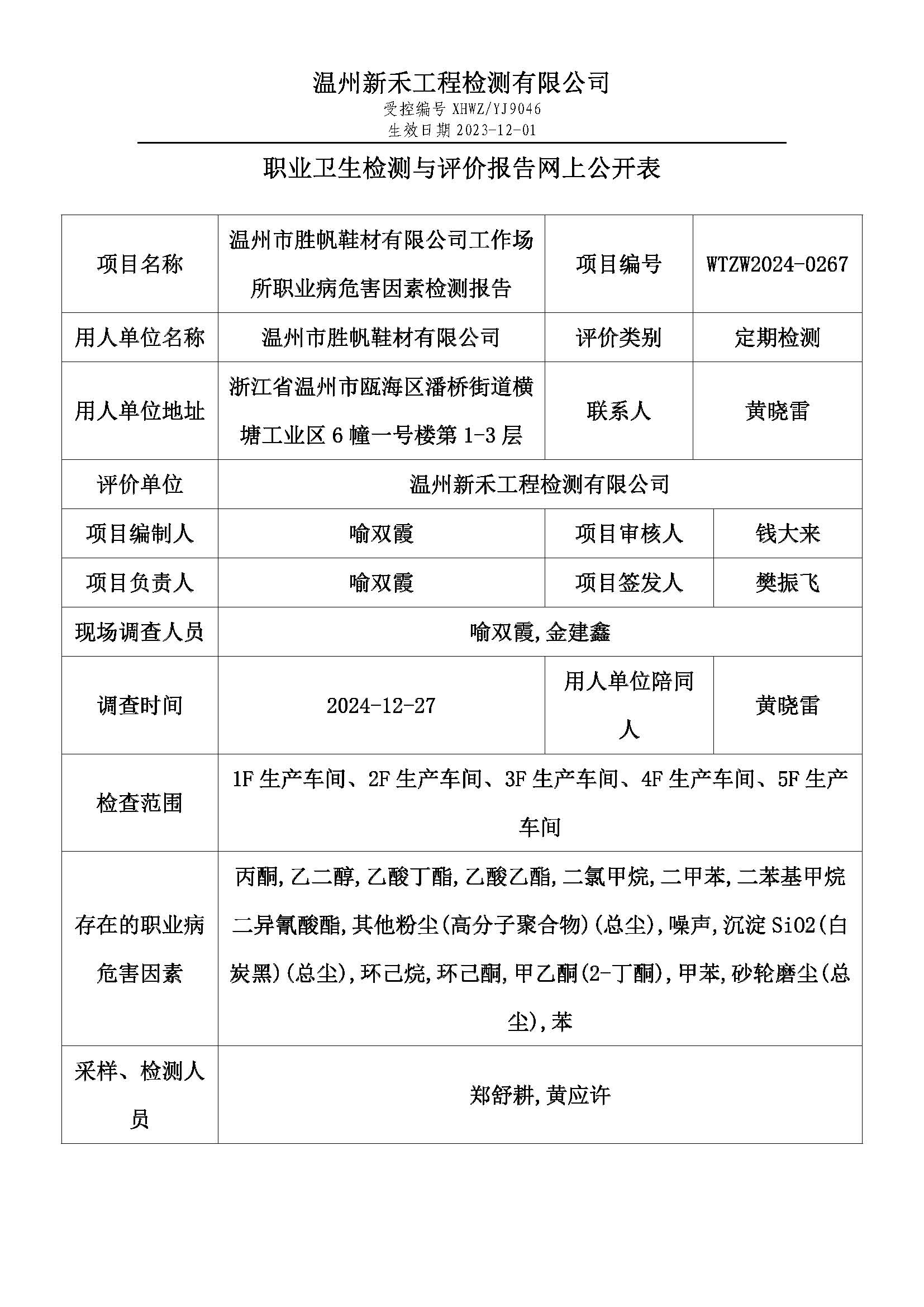
温州市胜帆鞋材有限公司工作场所职业病危害因素检测报告
日期:2025-01-14 访问:230
关于新禾
公司简介
企业荣誉
实验室场景
新闻动态
公司新闻
行业新闻
服务内容
工程案例
联系我们
13806690927
0577-88168910
浙江省温州市鹿城区南郊街道炬光园炬新路15号
COPYRIGHT
2023
温州新禾工程检测有限公司
版权所有 龙诚互联提供技术支持
浙ICP备2023008135号